Work
About me
Contact
Work
About me
Contact
Beatrice Taylor Parkins

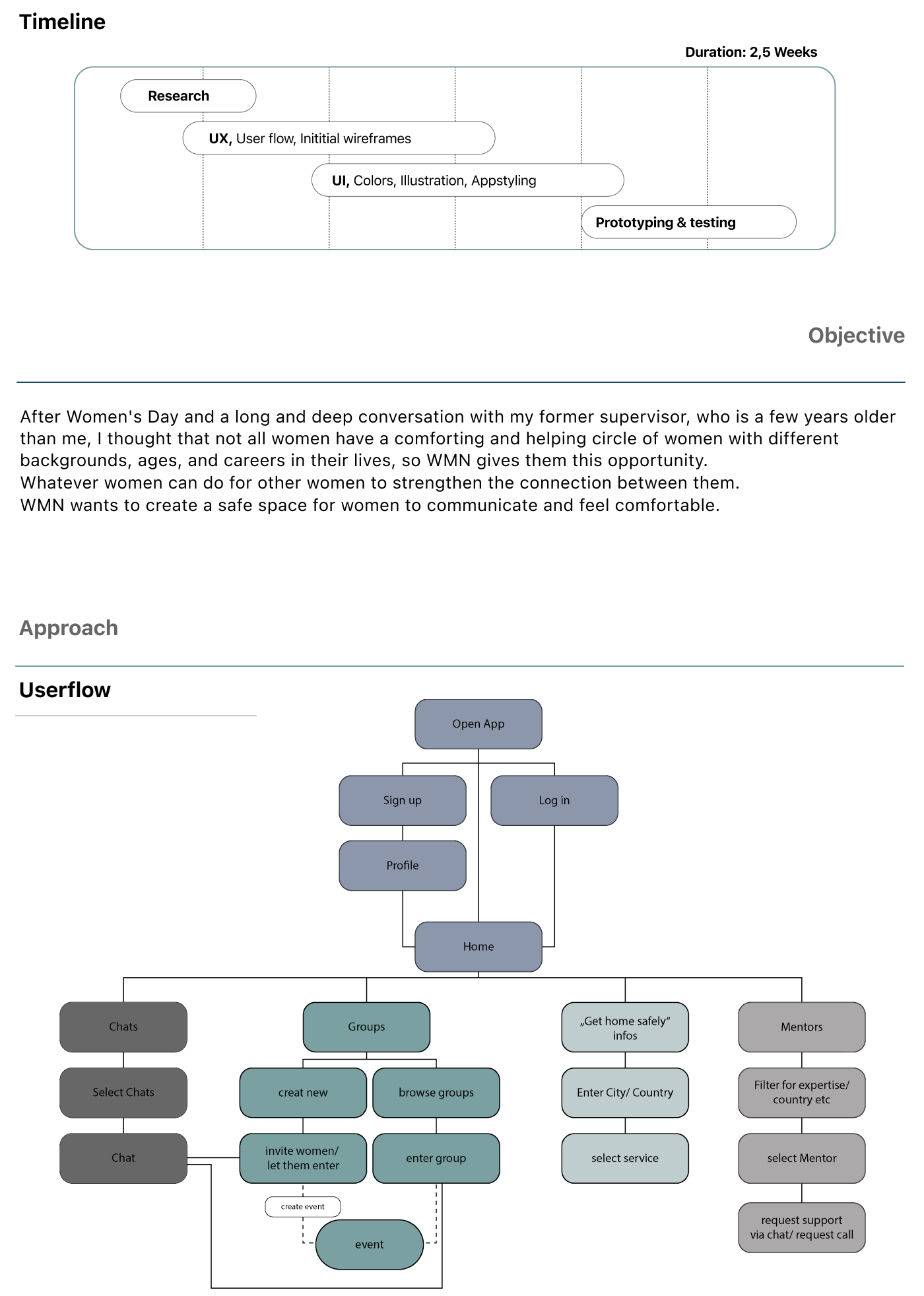
UI/ UX Design WMN Socialmedia

Private Design Project

You may also like

Appstore Assets - MAN Driver App
2025
Brand Identity & UI/ UX Design Cashvelope Finance App
2023
Redesign Landingpage - Mittelstands Akademie Bayern
2025
Autumn Stroll Capsule Collection Concept
2023
Fashion and Textiledesign
2023
UI/UX Design - Luca-Lina-Styling
2025
Brand Identity & CI - Hedgehog Bar
2025
Brand & CI Design - Vice Versa Art
2025
↑Back to Top